谢谢各位大神,帮忙看一看,小的才疏学浅,这个器件确实木有见过


测试点?电感?
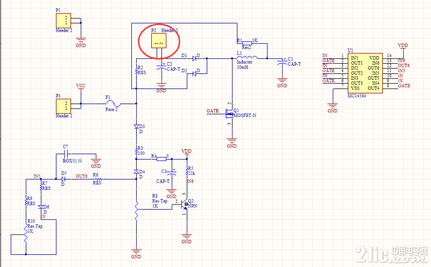
宋业科发表于2017-1-2212:57
测试点?电感?
就是不晓得,这张板子是一个频率发生器,在原理图中P3VCC接上十多V电压,P3输出一定频率的脉冲波形。
大功率电感厂家 |
大电流电感工厂
插件电感检验有哪些要求?插件电感图检测仪器一体电感打样 和设备:LCR测试仪、锡炉、游标卡尺、万用表。1、 检验环境要求:光线良好;40W光管一单个1M范围内,检验距离30-45cm。2、 主要检验项:外观1) 本体是
[稳压电源]求推荐便宜的DCDC方案想做一个64V转5V,500mA的电源,求推荐便宜的方案。
,
谢谢。
多少钱算便宜?
1元以内,
34063吧一元整体方案有难度1元以内应该可以,成本大头就是功率三极管和电感,其他零件没几个钱。
关于TCA785各位,请问使用TCA785通过MOC3021控制晶闸管BAT16的通断,控制整流桥RS806进行高压整流,但在相同的控制电压下,输出高压有较大的偏差,请问问题可能出现在哪里?请用过该芯片的各位大