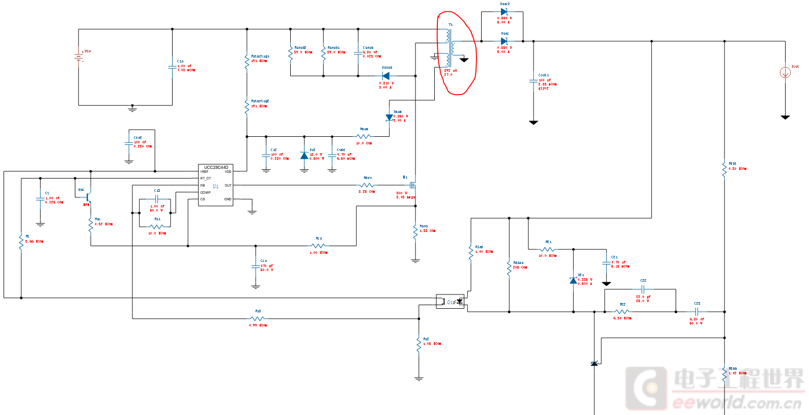
用webench设计的电源,110v的直流输入,输出5v,想请教一下图中用红色标记出来的是变压器吗?如果是的话,都是直流的电源,变压器的用处是干嘛的?
此帖出自电源技术论坛
是变压器。
经过那支功率MOS管不断“开”和“关”,直流110V电压已经转化成脉冲,含交流成份。
这是反激电路。
变压器至少两个作用:一是存储能量,二是变换电压。
是变压器,之前用UC3842做过
请看@qwqwqw2088的单端反激式开关电源的工作原理与设计
maychang发表于2017-2-2809:17是变压器。
经过那支功率MOS管不断“开”和“关”,直流110V电压已经转化成脉冲,含交流成份。
这是反激...
谢谢您了,我再仔细看看这个电路,有不懂的再向您请教。
wugx发表于2017-2-2813:18请看@qwqwqw2088的单端反激式开关电源的工作原理与设计
好的,我再仔细看看,谢谢您了。
qwerghf发表于2017-2-2809:34是变压器,之前用UC3842做过
嗯嗯,感谢。
大功率电感厂家 |大电流电感工厂