
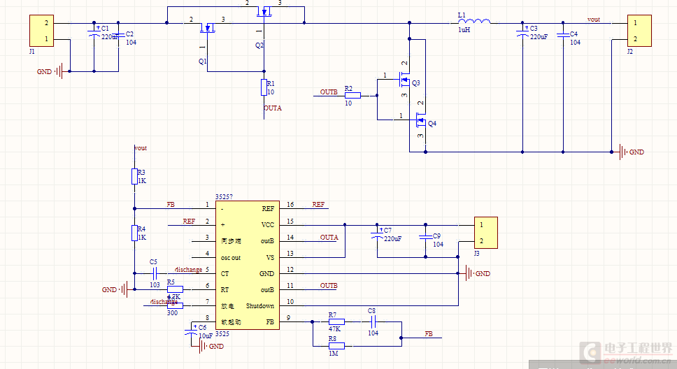
我设计的是20——10v但测试的时候给芯片供电10v,输入20v输出却只有6伏多,但升高芯片的供电压能够提高输出电压到10v;但至少要到24v,但一带负载输出电压直接掉到7.8左右;不知道哪里出了问题,求指点此帖出自电源技术论坛

是不是MOS选的不对啊
“测试的时候给芯片供电10v,输入20v”“给芯片供电”可是J3的1脚?“输入”可是J1的2脚?如果是的话,该电路根本不能正常工作。
另外,3525这类芯片,两路输出并非互补,而是带有死区的推挽输出,根本不适合用于这种电路。
从你选用3525这样的芯片看,你还没有弄清楚Buck电路如何工作。
建议回去把Buck电路如何工作弄清楚再说设计。
最好是把Buck、Boost和Buck/Boost三种电路的工作都弄清楚。
maychang发表于2016-8-1323:51“测试的时候给芯片供电10v,输入20v”“给芯片供电”可是J3的1脚?“输入”可是J1的2脚?如果是的话,...
但我带负载测试的时候效率还是不错的,输出波形就是不完全的互补输出;
吴圣中发表于2016-8-1400:11但我带负载测试的时候效率还是不错的,输出波形就是不完全的互补输出;
先说清楚“‘给芯片供电’可是J3的1脚?‘输入’可是J1的2脚?”这两个问题,再谈其它。
吴圣中发表于2016-8-1400:11但我带负载测试的时候效率还是不错的,输出波形就是不完全的互补输出;
“但我带负载测试的时候效率还是不错的,输出波形就是不完全的互补输出”记得你说过:“说不清楚,自己回去调试吧”。
如果不愿意弄清楚Buck、Boost等电路如何工作,那你就自己调试去好了。
maychang发表于2016-8-1400:14先说清楚“‘给芯片供电’可是J3的1脚?‘输入’可是J1的2脚?”这两个问题,再谈其它。
芯片的输入端和需要降压的输入端确实这样供电的
吴圣中发表于2016-8-1400:28芯片的输入端和需要降压的输入端确实这样供电的
“芯片的输入端和需要降压的输入端确实这样供电的”我在3楼已经说过:“如果是的话,该电路根本不能正常工作”。
你要证明我说得不对,“但我带负载测试的时候效率还是不错的,输出波形就是不完全的互补输出”。
还是那句话,“建议回去把Buck电路如何工作弄清楚再说设计。
最好是把Buck、Boost和Buck/Boost三种电路的工作都弄清楚”。
我这句话,估计你很不愿意听:你目前的状况是还没有学会走,就想跑。
那是办不到的事情。
maychang发表于2016-8-1401:02我这句话,估计你很不愿意听:你目前的状况是还没有学会走,就想跑。
那是办不到的事情。
受教了
大功率电感厂家 |大电流电感工厂